島田拓

Twitterの記事2026年02月21日20:28

2026.02.21

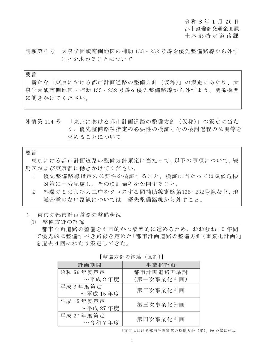
練馬区議会の都市整備委員会で、住民合意が得られていない道路計画とそれに関連するまちづくりに関して、見直しを求める請願と陳情の3本が不採択に。与党はもちろん、立憲まで不採択に賛成。いったい誰のためのまちづくりなのでしょうか…。

最近のNEWS