1/22(水)に開催の区民環境委員会で「PFAS調査」について質疑。
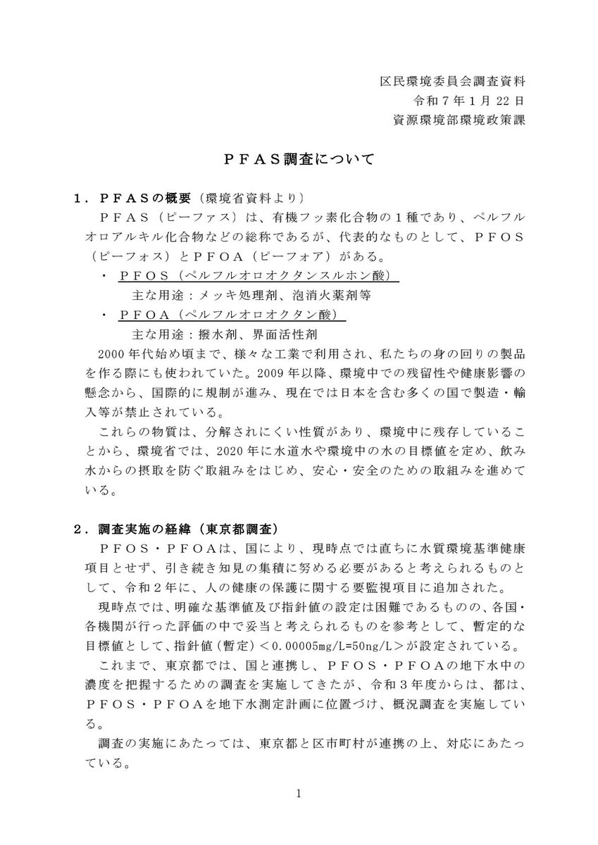
区の資料↓(区議会HPからもご覧いただけます)で板橋区の6ブロック(中東部)では、国の暫定目標値(50ng/L)以下ではあるものの、49ng/Lと高い数値が出た地域があり、「暫定値を超えた場合どう対応するのか」などの質問も(1/2)。 



2025.01.25
2025.01.25
1/22(水)に開催の区民環境委員会で「PFAS調査」について質疑。
区の資料↓(区議会HPからもご覧いただけます)で板橋区の6ブロック(中東部)では、国の暫定目標値(50ng/L)以下ではあるものの、49ng/Lと高い数値が出た地域があり、「暫定値を超えた場合どう対応するのか」などの質問も(1/2)。 





2025.12.14
RT @tamutomojcp: なぜ衆議院定数削減が必要なのか、なぜ1割削減なのか、自民・維新は、なにも説明できない。 民意の切り捨てになる、行政監視機能を弱めるなど、定数削減への批判にも、何も応えることができない。 ...

2025.12.13
RT @jcptokyo: ◇ 生活苦 支援幅広く 日本共産党の #米倉春奈 東京都議は11日の都議会厚生委員会で、物価高騰対策を盛り込んだ補正予算案について「ひとり親家庭や障害者など幅広い人たちの生活が追い詰められてい ...


2025.12.13
RT @pon_ta21: 万博工事未払問題を追及する、日本共産党のたつみコータロー議員。多くの建設会社が苦しんでいるのに、大儲けをした万博協会は知らん顔。こんな酷いことってあるだろうか。(今日の #しんぶん赤旗 より)